PFAS in de productie: risico’s, regelgeving en alternatieven
Mark van de Waal | 16 januari 2026
Er wordt meer aandacht dan ooit besteed aan PFAS en hun impact op het milieu. Maar wat zijn PFAS, wat maakt ze precies schadelijk en hoe nemen industriële fabrikanten zoals igus® maatregelen om de aanwezigheid van PFAS in hun producten te minimaliseren? Lees verder om daarachter te komen.

📕Download hier de gratis whitepaper!
Wat zijn PFAS en PTFE?
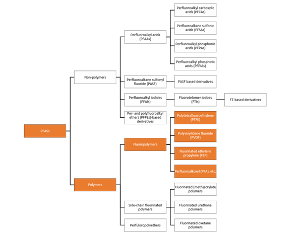
PFAS is een afkorting die staat voor per- en polyfluoralkylstoffen. Het is een groep stoffen die ook wel bekend staat als ‘forever chemicals’. PFAS worden voornamelijk gebruikt om producten water-, vet- of vlekbestendig te maken, zoals antiaanbaklagen op kookgerei of waterdichte kleding.

PTFE (polytetrafluorethyleen) is een stof die behoort tot de bredere groep PFAS. Het is vooral bekend onder de merknaam Teflon. PTFE zelf wordt als niet-toxisch beschouwd bij temperaturen onder ongeveer 260 °C. Dit is echter niet altijd zo geweest. Vóór 2013 werd bij de productie van PTFE de zeer giftige stof PFOA (perfluoroctaanzuur) gebruikt.
PFOA is een van de meest onderzochte “forever chemicals”, en ook een van de meest giftige. In de Verenigde Staten begon men al in 2003 met het geleidelijk uitfaseren van PFOA, en in 2014 werd het volledig verboden. In 2019 werd wereldwijd een verbod op PFOA ingesteld, met uitzonderingen voor bepaalde landen en industrieën.
Wat zijn “forever chemicals”?
Zoals hierboven genoemd, worden PFAS ook wel “forever chemicals” genoemd. Deze term verwijst naar het feit dat PFAS zich niet afbreken in het milieu of in het menselijk lichaam, maar zich juist ophopen in de loop van de tijd, wat kan leiden tot diverse gezondheidsproblemen. Dit komt door de sterke koolstof-fluorbindingen die PFAS chemisch zeer stabiel maken.
Gezondheidsproblemen die in verband worden gebracht met PFAS zijn onder andere een verminderde immuunrespons op vaccins, bepaalde vormen van kanker zoals nierkanker, en voortplantingsproblemen. Omdat PFAS onderhevig zijn aan biomagnificatie, neemt hun concentratie toe in elke schakel van de voedselketen. Dit betekent dat mensen veel hogere concentraties PFAS binnenkrijgen dan wat er in het milieu of in dieren lager in de voedselketen wordt aangetroffen, en daardoor lopen zij het grootste risico op gezondheidsproblemen door PFAS.

Toepassingen van PFAS
PFAS zijn uiterst veelvoorkomende stoffen, zowel in de industrie als in consumentenproducten. Producten die water-, vet- of vuilafstotend zijn, maken vrijwel altijd gebruik van PFAS om deze eigenschappen te bereiken.
Ook minder voor de hand liggende producten zoals tandzijde, shampoo, lichaamszeep, maar zelfs muurverf en plaknotities, zijn aangetroffen met PFAS. De stoffen zijn zo wijdverspreid dat ze zelfs in regenwater zijn gevonden, vaak op niveaus die hoger liggen dan wat milieubeschermingsinstanties als veilig beschouwen.
In industriële toepassingen vormen smeermiddelen een belangrijke bron van PFAS, vanwege de verschillende voordelen die PFAS bieden, zoals weerstand tegen extreme temperaturen en weersinvloeden, het afstoten van water en vet, en een zeer lage wrijvingscoëfficiënt. Smeermiddelen worden veel gebruikt in bewegende toepassingen die geen drooglopende kunststoffen gebruiken. Naar schatting zal er in 2025 ongeveer 22,82 miljard liter smeermiddel worden gebruikt, wat bijdraagt aan de wijdverspreide aanwezigheid van PFAS

Materiaalontwikkeling bij igus
Als fabrikant van kunststofcomponenten is igus zich goed bewust van de risico’s die PFAS met zich meebrengen en heeft het bedrijf al stappen ondernomen om deze risico’s in eigen producten te minimaliseren.
igus ontwikkelt alle materialen die in haar producten worden gebruikt volledig in eigen huis, waardoor het aanzienlijk gemakkelijker is om in te spelen op aankomende wet- en regelgeving rondom PFAS. Een belangrijke stap die igus heeft gezet, is de ontwikkeling van een alternatief voor PTFE dat niet alleen een vermindering van bijna 60% in slijtage biedt, maar ook de andere eigenschappen van PTFE evenaart, zoals temperatuurbestendigheid, draagvermogen en krimpgedrag.

Ontwikkelingen zoals deze zorgen ervoor dat igus, mocht er wetgeving worden ingevoerd die PFAS verbiedt, goed voorbereid is en zich kan aanpassen zonder dat dit de klanten beïnvloedt.
PFAS-geteste en PTFE-vrije polymeren
igus gebruikt de termen PFAS-getest en PTFE-vrij voor veel van haar producten. Maar wat houden deze labels precies in? Het eenvoudigste label, PTFE-vrij, betekent dat er geen PTFE in de materiaalsamenstelling voorkomt. Op dit moment certificeert igus 30 unieke kunststoffen als PTFE-vrij, en er worden elk jaar meer ontwikkeld.

igus gebruikt de term PFAS-getest voor materialen die zijn getest met de SQP M1227-testmethode en die geen van de 96 PFAS bevatten die als kritisch voor gezondheid en milieu worden beschouwd, in hoeveelheden groter dan 0,1% van het massapercentage.
Voor alle PFAS-geteste materialen die igus aanbiedt, zijn materiaalspecificaties beschikbaar, met een gedetailleerd overzicht van de resultaten van elke test. Deze specificaties zijn hier te vinden.
Conclusie
Zorgen over PFAS verdwijnen niet op korte termijn, en bedrijven die nog niet zijn begonnen met aanpassen en voorbereiden op mogelijke wetgeving en beperkingen lopen al achter. igus heeft al diverse voorbereidingen getroffen, waaronder de ontwikkeling van PTFE-vrije en PFAS-geteste kunststoffen, om te garanderen dat klanten geen hinder ondervinden als er beperkingen of volledige verboden worden ingesteld.
